
棋牌平台,棋牌官网网站,棋牌游戏APP下载湖南轻盐新阳光产业发展投资有限公司是湖南盐业集团有限公司的一级子公司。公司依托集团雄厚的产业背景和资源优势,聚焦多元化产业投资与资产运营,致力于成为集团战略转型和高质量发展的重要引擎。主要业务范围包括:一、产业投资:围绕集团主业及延伸产业链,光伏、新能源等新兴领域的投资;二、资产管理: 负责集团存量资产的专业化运营与盘活,提升资产价值;三、物业运营: 涵盖商业物业的租赁、管理与服务。
为进一步优化国有资本布局,提升资产运营效率,现面向社会推出一批优质商业物业。诚邀各界合作伙伴共谋发展、互利共赢。具体明细见下表。
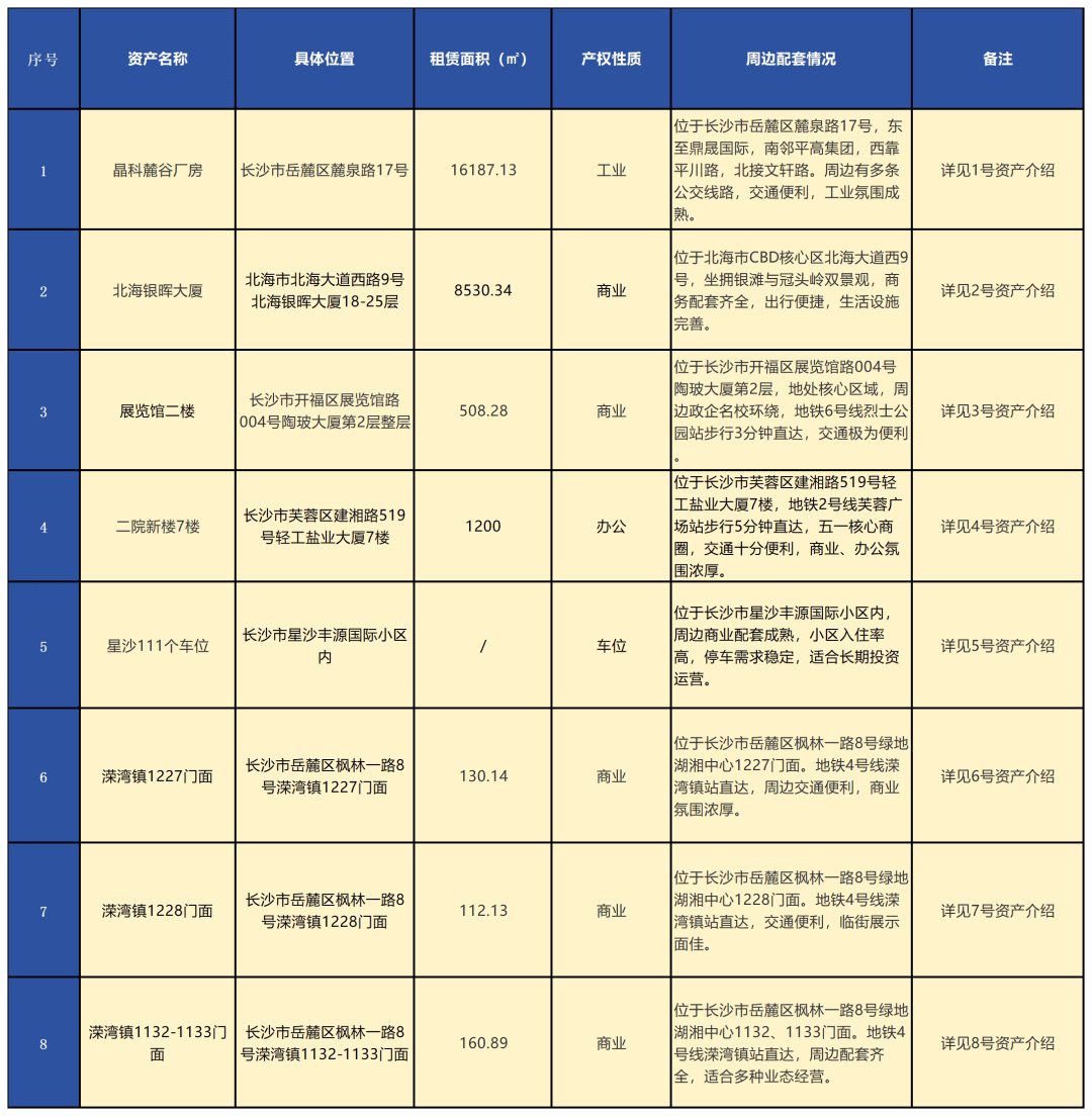
晶鑫科技产业园位于长沙市岳麓区麓泉路17号,地处国家级湘江新区核心腹地,区位优势显著。园区占地约30亩,总建筑面积16187.13平方米,拥有三栋主建筑(含研发楼与生产车间),可灵活满足企业研发、办公及轻生产等多元需求。园区环境优美,花园式绿化,配备充足停车位及完善的安防消防设施。
交通网络发达,周边麓谷大道、桐梓坡路等主干道环绕,地铁6号线两个站点分列地块东西两侧,出行与物流极为便利。园区周边发展成熟,麓谷企业广场、中冶长天科技产业园等产业载体集聚,学校、公园、住宅小区等生活配套一应俱全。
尤为值得关注的是,园区正对面的原中联重科产业园已正式开拆,规划为近千亩的大型商住社区(居住用地约924.68亩),未来将形成巨大的人才集聚和消费红利,为企业发展提供强劲动能。
园区诚邀电子信息、新材料、新能源、生物医药、软件开发、智能制造、节能环保、人工智能、商业综合体等符合区域导向的优质企业入驻,共筑发展平台。
北海银晖大厦位于北海市核心地段——北海大道西路9号,东临南洋国际广场,西临石化路,北靠城市主干道北海大道,交通便捷,多路公交经停。大厦建成于2003年,总建筑面积3.8万平方米,楼高28层(约121.8米),气势恢宏,是北海市标志性建筑之一。
区位优势得天独厚,依傍北部湾,毗邻“天下第一滩”银滩及冠头岭国家森林公园,周边商业繁华度高,酒店、银行等配套齐全,停车方便,物业管理规范。
该资产已统一授权湖南轻盐新阳光产业发展投资有限公司整体招租,产权清晰。诚邀各类优质企业及商户入驻,共享滨海商机。
该项目位于长沙市开福区展览馆路004号陶玻大厦第2层,总面积508.28㎡,地处核心区域,周边政企名校环绕,地铁6号线分钟直达,交通极为便利。适合办公、培训、艺术展、棋牌休闲、民宿等业态。
该项目位于长沙市芙蓉区建湘路519号轻工盐业大厦7楼,共计面积约1200㎡,地铁2号线分钟直达,周边公交线路密集,商圈成熟,商业、办公氛围浓厚,人流量大。适合办公、酒店、培训等业态。
该批车位位于长沙市星沙丰源国际小区内,周边商业配套成熟,小区入住率高,停车需求稳定,适合长期投资运营。
该项目位于长沙市岳麓区枫林一路8号绿地湖湘中心1227门面,地铁4号线溁湾镇站直达,周边交通便利,靠近岳麓山景区,周边有通程商业广场、绿地湖湘中心、桔子水晶酒店、如家酒店等商业氛围浓厚。建筑面积130.14㎡,可自由规划,满足多种经营需求。
该项目位于长沙市岳麓区枫林一路8号绿地湖湘中心1228门面,地铁4号线溁湾镇站直达,交通便利,位于绿地湖湘中心临街转角位置,临街展示面佳。建筑面积112.13㎡,可自由规划,满足多种经营需求。
该项目位于长沙市岳麓区枫林一路8号绿地湖湘中心1132、1133门面,地铁4号线溁湾镇站直达,周边配套齐全,适合多种业态经营。